Quy trình kinh doanh không chỉ là một thuật ngữ quản lý, mà còn là hệ thống xương sống giúp mọi hoạt động trong tổ chức vận hành trơn tru, giảm thiểu rủi ro và tăng trưởng bền vững. Vậy chính xác quy trình kinh doanh là gì, và làm thế nào để doanh nghiệp của bạn có thể xây dựng được một hệ thống quy trình thực sự hiệu quả?
Hôm nay, hãy cùng Mstar Corp cùng tìm hiểu một cái nhìn tổng thể, từ định nghĩa, lợi ích đến các bước hành động cụ thể và giải pháp công nghệ để tối ưu hóa quy trình làm việc.
Quy trình kinh doanh là gì?
Quy trình kinh doanh là một tập hợp các hoạt động hoặc nhiệm vụ có cấu trúc, có liên quan logic với nhau, được thực hiện bởi con người hoặc hệ thống, nhằm đạt được một mục tiêu cụ thể của tổ chức.
Mỗi quy trình kinh doanh đều có ba yếu tố cơ bản:
- Đầu vào (Input): Các nguồn lực, dữ liệu hoặc yêu cầu để bắt đầu quy trình (ví dụ: một đơn hàng mới, một CV ứng tuyển).
- Các bước thực hiện (Process Steps): Chuỗi các hành động tuần tự hoặc song song (ví dụ: tiếp nhận đơn, kiểm tra kho, đóng gói, giao hàng).
- Đầu ra (Output/Outcome): Kết quả mong muốn sau khi hoàn thành quy trình (ví dụ: sản phẩm được giao thành công, nhân viên mới được tuyển dụng).
Quy trình luôn phải có khả năng lặp lại (repeatable), nghĩa là nó có thể được thực hiện nhiều lần để tạo ra kết quả nhất quán.
Quy trình kinh doanh là gì? (Nguồn: Internet)
Lợi ích khi chuẩn hóa quy trình kinh doanh
Nếu không có quy trình kinh doanh được chuẩn hóa, mọi thứ sẽ trở nên hỗn loạn. Dưới đây là những lợi ích cốt lõi mà việc xây dựng quy trình mang lại:
- Tăng hiệu suất và tốc độ: Bằng cách loại bỏ các bước dư thừa, xác định rõ trách nhiệm và tự động hóa các nhiệm vụ lặp đi lặp lại.
- Cải thiện chất lượng và tính nhất quán: Khách hàng luôn nhận được trải nghiệm hoặc sản phẩm đạt cùng một tiêu chuẩn, bất kể ai là người thực hiện.
- Phân bổ nguồn lực rõ ràng: Giúp nhân viên hiểu rõ vai trò của mình, tránh chồng chéo công việc và giảm thiểu lỗi sai.
- Hỗ trợ mở rộng quy mô (Scalability): Khi có quy trình rõ ràng, việc nhân rộng mô hình kinh doanh sang chi nhánh mới hoặc đào tạo nhân sự mới sẽ diễn ra nhanh chóng và chính xác.
- Cơ sở cho việc tự động hóa: Chỉ khi quy trình được định nghĩa rõ ràng, doanh nghiệp mới có thể áp dụng các giải pháp công nghệ để tự động hóa.
Lợi ích của việc thiết lập quy trình kinh doanh (Nguồn: Internet)
Phân loại quy trình kinh doanh
Để quản lý hiệu quả, các quy trình thường được phân thành ba nhóm chính:
- Quy trình vận hành chính (Operational): Các quy trình tạo ra giá trị cốt lõi, trực tiếp phục vụ khách hàng (ví dụ: Quy trình Bán hàng, Quy trình Sản xuất, Quy trình Cung cấp dịch vụ).
- Quy trình quản lý (Management): Các quy trình giám sát, đánh giá và điều chỉnh hoạt động của tổ chức (ví dụ: Lập kế hoạch tài chính, Quản lý rủi ro, Đánh giá hiệu suất).
- Quy trình hỗ trợ (Supporting): Các quy trình cung cấp nguồn lực cần thiết cho các quy trình khác hoạt động (ví dụ: Kế toán, Quản lý nhân sự, IT Support).

Phân loại quy trình kinh doanh (Nguồn: Internet)
Cách thiết kế bản đồ quy trình kinh doanh (Process Mapping)
Bản đồ quy trình (Process Map) là công cụ trực quan hóa quan trọng nhất để hiểu, phân tích và giao tiếp về quy trình. Việc lập bản đồ quy trình phải được thực hiện trước khi bắt tay vào cải tiến.
Mục đích và các ký hiệu cơ bản
Mục đích: Bản đồ quy trình giúp bạn dễ dàng nhìn thấy toàn bộ luồng công việc của một quy trình, từ đó xác định được các điểm nghẽn, các bước thừa hoặc các khu vực cần cải tiến. Đây là bước đầu tiên và cơ bản nhất để hiểu quy trình hiện tại.
Các ký hiệu thiết kế cơ bản (Flowchart/BPMN):
- Hình bầu dục: Điểm bắt đầu và kết thúc của quy trình (Start/End).
- Hình chữ nhật: Một hành động hoặc tác vụ cụ thể (Activity).
- Hình thoi: Một điểm quyết định (Decision) – Luôn có hai hoặc nhiều nhánh đầu ra (Có/Không, X/Y/Z).
- Mũi tên (Dòng chảy): Chỉ ra thứ tự và hướng của các bước.
Hướng dẫn vẽ bản đồ và sử dụng làn bơi (Swimlane)
Các bước thiết kế cơ bản:
- Xác định phạm vi: Đánh dấu điểm bắt đầu (Sự kiện kích hoạt) và điểm kết thúc (Kết quả mong muốn) của quy trình.
- Sử dụng Làn bơi (Swimlanes): Đây là các dải ngang hoặc dọc dùng để phân chia sơ đồ theo trách nhiệm của từng phòng ban (ví dụ: Làn “Phòng Kinh doanh”, Làn “Phòng Kế toán”). Điều này giúp nhìn rõ sự chuyển giao công việc, ai là người chịu trách nhiệm ở giai đoạn nào, và tránh bỏ sót trách nhiệm.
- Vẽ luồng công việc: Minh họa tuần tự các bước, bao gồm cả các quyết định (Hình thoi) và các vòng lặp.
- Kiểm tra tính logic: Đảm bảo mọi dòng chảy đều dẫn đến điểm kết thúc và không có bước nào bị “treo” hoặc không có đầu ra.
Sơ đồ thiết kế quy trình kinh doanh (Nguồn: Internet)
5 bước xây dựng quy trình kinh doanh hiệu quả
Bước 1: Xác định và lập bản đồ quy trình hiện tại (Process Mapping)
Trước tiên, bạn cần hiểu rõ cách mọi thứ đang vận hành.
- Xác định mục tiêu: Quy trình này nhằm đạt được mục đích gì?
- Vẽ sơ đồ: Sử dụng các ký hiệu chuẩn (BPMN – Business Process Model and Notation) để lập bản đồ từng bước, từ điểm bắt đầu (ví dụ: khách hàng gửi yêu cầu) đến điểm kết thúc (ví dụ: yêu cầu được giải quyết).
- Ghi lại chi tiết: Xác định rõ ràng ai (vai trò/bộ phận) chịu trách nhiệm cho mỗi bước, thời gian cần thiết và các công cụ được sử dụng.

Xác định và lập bản đồ quy trình hiện tại (Process Mapping) (Nguồn: Internet)
Bước 2: Phân tích, đánh giá và xác định mục tiêu cải tiến
Đây là giai đoạn tìm ra những pain point trong quy trình hiện tại.
- Phân tích điểm nghẽn (Bottlenecks): Bước nào làm chậm toàn bộ quy trình? (Ví dụ: bước chờ duyệt kéo dài 2 ngày).
- Phân tích lãng phí: Tìm kiếm các lãng phí về thời gian, di chuyển, lỗi sản phẩm hoặc xử lý lại công việc.
- Thiết lập KPI: Đặt mục tiêu cụ thể cho quy trình mới (ví dụ: Giảm thời gian xử lý đơn hàng từ 48 giờ xuống 24 giờ).
Bước 3: Thiết kế quy trình mới và thử nghiệm
Dựa trên phân tích, hãy thiết kế phiên bản quy trình tối ưu hơn (To-Be Process).
- Loại bỏ/Tích hợp: Loại bỏ các bước không cần thiết hoặc tích hợp các bước thủ công vào hệ thống.
- Thử nghiệm (Pilot Test): Triển khai quy trình mới cho một nhóm nhỏ. Điều này giúp phát hiện ra các lỗi tiềm ẩn mà không gây ảnh hưởng đến toàn bộ hoạt động kinh doanh.
- Thu thập phản hồi: Ghi nhận ý kiến từ người dùng cuối và điều chỉnh.

Thiết kế quy trình mới và thử nghiệm (Nguồn: Internet)
Bước 4: Triển khai và đào tạo
Sau khi thử nghiệm thành công, đã đến lúc triển khai rộng rãi.
- Chính thức hóa: Ban hành tài liệu quy trình rõ ràng, dễ hiểu.
- Đào tạo: Đảm bảo tất cả nhân viên liên quan được đào tạo về các bước, vai trò mới và cách sử dụng công cụ hỗ trợ (nếu có).
Bước 5: Giám sát, đo lường và tối ưu hóa liên tục
Quy trình chỉ hiệu quả khi nó được duy trì và cải tiến.
- Giám sát KPI: Thường xuyên theo dõi các chỉ số hiệu suất đã đặt ra (ví dụ: Thời gian chu kỳ, Tỷ lệ lỗi).
- Sử dụng công cụ: Áp dụng phần mềm quản lý quy trình để tự động thu thập dữ liệu và báo cáo hiệu suất theo thời gian thực.
- Cải tiến định kỳ: Cần có chu kỳ đánh giá hàng quý hoặc hàng năm để đảm bảo quy trình vẫn phù hợp với mục tiêu kinh doanh đang thay đổi.
Các bước cải tiến quy trình kinh doanh
Cải tiến Quy trình Kinh doanh (Business Process Improvement – BPI) là một chu trình liên tục, không phải là một sự kiện đơn lẻ. Nó là sự mở rộng của Bước 5 trong chu trình xây dựng ban đầu.
Nguyên tắc của Cải tiến Quy trình (Business Process Improvement – BPI)
Mục tiêu của BPI là không ngừng tối ưu hóa hiệu suất, giảm thiểu chi phí và lãng phí, đồng thời tăng cường sự hài lòng của khách hàng. Chu trình này thường được mô phỏng theo mô hình PDCA (Plan – Do – Check – Act) hoặc các phương pháp Lean/Six Sigma.
Bước 1: Phân tích quy trình hiện tại (As-Is Analysis)
Đây là giai đoạn đào sâu dữ liệu. Bạn cần sử dụng dữ liệu đo lường từ KPI đã thiết lập để xác định chính xác nơi quy trình đang gặp trục trặc:
- Xác định điểm yếu: Phân tích các bước có thời gian xử lý kéo dài bất thường, tỷ lệ lỗi cao, hoặc gây ra sự chậm trễ cho các phòng ban khác.
- Phân tích nguyên nhân gốc rễ: Áp dụng các kỹ thuật như “5 Why” (5 câu hỏi Tại sao) để tìm ra nguồn gốc của vấn đề, thay vì chỉ xử lý triệu chứng.

Phân tích quy trình hiện tại (As-Is Analysis) (Nguồn: Internet)
Bước 2: Thiết kế giải pháp cải tiến (Design Solution)
Dựa trên kết quả phân tích, đội ngũ cải tiến sẽ thiết kế một giải pháp mới (To-Be Process) nhằm loại bỏ nguyên nhân gốc rễ của vấn đề.
- Đưa ra các giải pháp: Có thể là Tự động hóa một bước thủ công, tái cấu trúc lại thứ tự các bước, hoặc thay đổi vai trò của người thực hiện.
- Ưu tiên giải pháp: Lựa chọn giải pháp dựa trên tiêu chí lợi ích mang lại (tác động) so với chi phí và độ phức tạp của việc triển khai.

Thiết kế giải pháp cải tiến (Design Solution) (Nguồn: Internet)
Bước 3: Triển khai và xác nhận (Implement & Validate)
Sau khi thiết kế, giải pháp cần được thử nghiệm và xác nhận hiệu quả.
- Triển khai thử nghiệm: Áp dụng giải pháp cải tiến trên một phạm vi nhỏ (ví dụ: một nhóm, một chi nhánh) để hạn chế rủi ro.
- Xác nhận hiệu quả: Đo lường hiệu suất của quy trình đã cải tiến và so sánh nó với quy trình cũ (Baseline Performance). Nếu mục tiêu cải tiến đạt được, quy trình sẽ được chuẩn hóa.

Triển khai và xác nhận (Implement & Validate) (Nguồn: Internet)
Bước 4: Chuẩn hóa và giám sát dài hạn (Standardize & Monitor)
Đây là bước cuối cùng và quan trọng nhất để đảm bảo cải tiến là lâu dài.
- Chuẩn hóa: Cập nhật tài liệu quy trình, công cụ đào tạo, và thông báo chính thức đến toàn bộ tổ chức về sự thay đổi.
- Thiết lập Hệ thống Kiểm soát (Control): Đặt ra các cơ chế giám sát (ví dụ: dashboard theo dõi KPI, hệ thống cảnh báo) để đảm bảo nhân viên tuân thủ quy trình mới và quy trình không bị thoái lui về trạng thái kém hiệu quả ban đầu.
Những yếu tố giúp quy trình kinh doanh diễn ra hiệu quả
Tính rõ ràng (Clarity) và tính đơn giản (Simplicity)
Quy trình hiệu quả là quy trình dễ hiểu. Nếu nhân viên phải mất quá nhiều thời gian để nắm bắt hoặc các bước quá rườm rà, họ sẽ có xu hướng bỏ qua. Tính đơn giản đảm bảo việc tuân thủ nhanh chóng và giảm thiểu lỗi do hiểu sai.
Tập trung vào khách hàng (Customer-Centric)
Mục đích cuối cùng của hầu hết các quy trình là tạo ra giá trị cho khách hàng (dù là khách hàng bên ngoài hay phòng ban nội bộ). Một quy trình hiệu quả phải được thiết kế xoay quanh trải nghiệm khách hàng, loại bỏ những bước không tạo ra giá trị gia tăng.

Tập trung vào khách hàng (Customer-Centric) (Nguồn: Internet)
Tính đo lường (Measurability)
Nếu không thể đo lường, bạn không thể quản lý hoặc cải tiến. Mỗi quy trình phải được gắn với các chỉ số Hiệu suất Chính (KPI) cụ thể, ví dụ như Thời gian chu kỳ (Cycle Time), Tỷ lệ lỗi (Error Rate), hoặc Mức độ hài lòng (CSAT). Việc đo lường cung cấp dữ liệu khách quan để xác định điểm yếu.
Tính linh hoạt (Flexibility) và Khả năng mở rộng (Scalability)
Thị trường và công nghệ luôn thay đổi. Một quy trình hiệu quả phải đủ linh hoạt để có thể điều chỉnh khi cần thiết mà không phải thiết kế lại từ đầu. Khả năng mở rộng đảm bảo quy trình có thể “phình to” theo sự phát triển quy mô của doanh nghiệp.
Tính sở hữu (Ownership)
Quy trình hiệu quả cần một “Chủ sở hữu Quy trình” (Process Owner). Người này chịu trách nhiệm giám sát toàn bộ quá trình, duy trì tài liệu, đào tạo nhân viên, và thúc đẩy các nỗ lực cải tiến liên tục. Điều này đảm bảo rằng quy trình không bị rơi vào tình trạng vô chủ.

Tính sở hữu (Ownership) (Nguồn: Internet)
Tối ưu hóa quy trình kinh doanh với Giải pháp chuyển đổi số ứng dụng nền tảng Bitrix24
Với hơn 17 năm kinh nghiệm trong lĩnh vực tư vấn và triển khai chuyển đổi số, đồng thời là Bitrix24 Gold Partner tại Việt Nam, Mstar Corp đồng hành cùng doanh nghiệp tối ưu hóa toàn diện quy trình kinh doanh trên một nền tảng quản trị tập trung.
Giải pháp chuyển đổi số ứng dụng Bitrix24 giúp doanh nghiệp chuẩn hóa và tự động hóa quy trình kinh doanh cốt lõi từ marketing, bán hàng đến chăm sóc khách hàng và quản lý nội bộ. Mọi dữ liệu được đồng bộ trên một hệ thống duy nhất, giảm phụ thuộc vào thao tác thủ công, hạn chế sai sót và tăng tính minh bạch trong vận hành. Nhờ đó, doanh nghiệp dễ dàng kiểm soát tiến độ công việc, hiệu suất đội ngũ và chất lượng trải nghiệm khách hàng.
Tối ưu hóa quy trình kinh doanh với Giải pháp chuyển đổi số ứng dụng nền tảng Bitrix24 giúp doanh nghiệp số hóa và tự động hóa hầu hết mọi luồng công việc. Bitrix24 là một nền tảng toàn diện, cung cấp các công cụ cần thiết để quản lý quy trình ở mọi cấp độ:
- Tự động hóa CRM Workflow: Giải pháp từ Mstar Corp cho phép bạn thiết lập các quy tắc tự động chuyển đổi trạng thái giao dịch (Lead/Deal) và tự động gửi email thông báo hoặc giao việc cho nhân viên tiếp theo khi một giai đoạn bán hàng hoàn thành.

Nguồn: Internet
- Quản lý Task & Project: Khi một dự án bắt đầu, nền tảng Bitrix24 có thể tự động tạo ra một loạt các nhiệm vụ phụ thuộc và giao cho các thành viên liên quan, giúp bạn dễ dàng quản lý tác vụ và dự án.

Nguồn: Internet
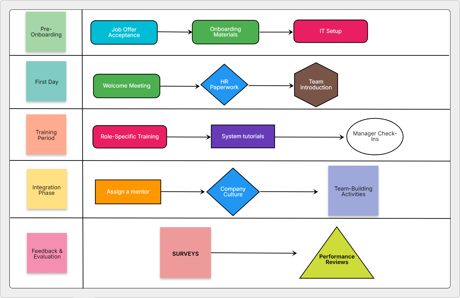
- Tự động hóa quy trình của HR: Các quy trình hành chính nội bộ như xin nghỉ phép, đề xuất thanh toán, thủ tục tiếp nhận nhân viên mới (Onboarding) có thể được số hóa hoàn toàn. Nhân viên chỉ cần điền biểu mẫu, hệ thống tự động gửi yêu cầu đến người duyệt (manager) và ghi nhận kết quả.

Nguồn: Internet
- Visual Workflow Designer: Với giao diện kéo thả trực quan, người dùng có thể dễ dàng thiết kế, chỉnh sửa và thử nghiệm các quy trình kinh doanh phức tạp mà không cần kiến thức lập trình sâu rộng.
Nguồn: Internet
Những sai lầm tai hại cần tránh khi xây dựng quy trình kinh doanh
Quá trình xây dựng quy trình là phức tạp và dễ mắc sai lầm, đặc biệt là với các doanh nghiệp lần đầu thực hiện. Tránh được những sai lầm dưới đây sẽ giúp bạn tiết kiệm thời gian, chi phí và sự phản kháng nội bộ.
Sai lầm 1: Thiết kế quy trình quá phức tạp và thiếu linh hoạt
Nhiều doanh nghiệp cố gắng bao gồm mọi trường hợp ngoại lệ vào một quy trình duy nhất, khiến nó trở nên cồng kềnh, khó hiểu và khó áp dụng. Một quy trình tốt phải đủ đơn giản để dễ dàng đào tạo, nhưng đủ linh hoạt để thích ứng với những thay đổi nhỏ của thị trường hoặc khách hàng. Sự phức tạp làm giảm tốc độ và gây ra sự né tránh tuân thủ.
Sai lầm 2: Xây dựng quy trình mà không tham khảo ý kiến người thực thi
Sai lầm “từ trên xuống” (Top-down) này xảy ra khi các nhà quản lý thiết kế quy trình trong phòng họp mà không lắng nghe những người trực tiếp thực hiện công việc hằng ngày (nhân viên). Nhân viên là những người hiểu rõ nhất các điểm nghẽn và chi tiết thực tế, bỏ qua họ sẽ tạo ra quy trình phi thực tế và dẫn đến việc nhân viên chống đối hoặc làm việc theo cách cũ.
Sai lầm 3: Nhầm lẫn quy trình (Process) và thủ tục (Procedure)
- Quy trình (Process): Là luồng công việc cấp cao, trả lời câu hỏi “Cái gì cần phải làm?”
- Thủ tục (Procedure): Là hướng dẫn chi tiết, trả lời câu hỏi “Làm như thế nào?”
Việc nhầm lẫn hai khái niệm này có thể khiến quy trình bị “cứng nhắc” (Rigid). Nếu quy trình quá chi tiết đến mức trở thành thủ tục, nhân viên sẽ khó khăn trong việc đổi mới và tối ưu hóa các bước nhỏ trong công việc của họ.
Sai lầm 4: Không thiết lập KPI và công cụ đo lường
Xây dựng quy trình chỉ là bước khởi đầu. Nếu bạn không thiết lập các chỉ số Hiệu suất Chính (KPIs) như “Thời gian chu kỳ,” “Tỷ lệ lỗi,” hoặc “Chi phí mỗi giao dịch,” bạn sẽ không thể đánh giá được liệu quy trình mới có tốt hơn quy trình cũ hay không. Không có đo lường thì không có cải tiến.
Sai lầm 5: Thiếu người chịu trách nhiệm xuyên suốt (Process Owner)
Mỗi quy trình quan trọng cần có một “Chủ sở hữu Quy trình” (Process Owner) – người chịu trách nhiệm về hiệu suất, việc tuân thủ và cải tiến liên tục của quy trình đó. Nếu không có người này, khi quy trình gặp trục trặc, công việc sẽ bị đùn đẩy và việc cải tiến sẽ bị trì hoãn vô thời hạn.
Những sai lầm cần tránh khi xây dựng quy trình kinh doanh (Nguồn: Internet)
Kết luận
Quy trình kinh doanh đóng vai trò nền tảng trong việc nâng cao hiệu quả vận hành, tối ưu nguồn lực và tạo lợi thế cạnh tranh bền vững cho doanh nghiệp. Khi quy trình được thiết kế bài bản, số hóa và quản lý tập trung, doanh nghiệp không chỉ giảm chi phí và rủi ro mà còn nâng cao trải nghiệm khách hàng và khả năng mở rộng trong dài hạn.
Nếu doanh nghiệp của bạn đang gặp khó khăn trong việc chuẩn hóa, tối ưu hoặc tự động hóa quy trình kinh doanh, Mstar Corp đồng hành cùng doanh nghiệp với đội ngũ nhân sự giàu kinh nghiệm triển khai. Liên hệ Mstar Corp ngay hôm nay để được tư vấn giải pháp phù hợp, giúp doanh nghiệp vận hành tinh gọn, hiệu quả và tăng trưởng bền vững.






